汝佳宁说明书
Lerociclib Hydrochloride Tablets
盐酸来罗西利
本品活性成份为盐酸来罗西利。
化学名称:2'-({5-[4-异丙基哌嗪-1-基]吡啶-2-基}氨基)-7',8'-二氢-6'H-螺[环己 烷-1,9'-吡嗪并[1',2':1,5]吡咯并[2,3-d]嘧啶]-6'-酮二盐酸盐三水合物
分子式: C₂6H₃4N₈O·2HC1·3H₂O
分子量:601.57
辅料:微晶纤维素、交联羧甲纤维素钠、羟丙甲纤维素、硬脂酸镁、薄膜包 衣预混剂(胃溶型)。
本品为薄膜包衣片,除去包衣后显类白色至黄色。
本品适用于激素受体(HR)阳性、人表皮生长因子受体2(HER2)阴性(HR+/HER2-)局部晚期或转移性乳腺癌成人患者:
·与芳香化酶抑制剂联合使用作为初始内分泌治疗;
·与氟维司群联合用于既往接受内分泌治疗后疾病进展的患者。
本品应在有抗肿瘤药物治疗经验的医生指导下用药。
推荐剂量和给药方法
来罗西利推荐剂量为150 mg, 每日2次,与餐同服,建议间隔大约12小时, 并在每天大致相同的时间服用。连续服用28天为一个治疗周期。如果漏服一次, 无需补服,按计划服用下一次药物即可。
与来罗西利联用的芳香化酶抑制剂的推荐剂量,请参见相关药物的说明书。
氟维司群的推荐剂量为每次500mg, 分别在第1个周期的第1天和第15天 以及之后每个周期的第1天通过肌肉注射给药,28天为一个治疗周期。有关氟 维司群用药的详细信息,请参见氟维司群的药品说明书。
治疗用药应持续直到疾病进展或出现不能耐受的不良反应。
接受来罗西利联合芳香化酶抑制剂或联合氟维司群治疗的绝经前/围绝经期 女性或男性患者应根据现有临床实践标准同时接受促性腺激素释放激素激动剂治疗。

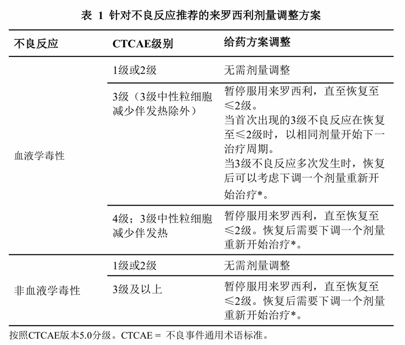
罗西利剂量调整方法
推荐初始剂量:150 mg,每日2次;
第一次剂量下调:100 mg,每日2次;
第二次剂量下调:50 mg,每日2次;
如需进一步降低剂量至50 mg 每日2次以下,则终止治疗。
特殊人群
肝功能不全
根据群体药代动力学分析,轻度肝功能损伤患者无需调整剂量,不建议中 度或重度肝功能损伤患者使用来罗西利。
肾功能不全
基于群体药代动力学分析结果,轻度或中度肾功能损伤患者无需调整剂量。 不建议重度肾功能损伤患者使用来罗西利。
由于每项临床试验开展的条件各不相同,在一项临床试验中观察到的不良反 应的发生率不能与另一个临床试验观察到的发生率直接比较,也可能不能反映临 床实践中的实际的发生率。
安全性概述
来罗西利(150 mg, 每日2次)的安全性数据来自四项研究的来罗西利(150 mg, 每日2次)联合内分泌治疗的共计307例患者的汇总数据:包括一项I/II 期 临床试验(G1T38-02 研究,来罗西利联合氟维司群)、一项Ib 期临床试验(GB491- 005研究,来罗西利联合来曲唑)以及两项Ⅲ期临床试验 (GB491-004 研究,来 罗西利联合氟维司群; GB491-008 研究,来罗西利联合来曲唑)。
在以上四项研究中,接受了来罗西利(150 mg, 每日2次)联合内分泌治疗 组的307 例患者的中位暴露时间为11.04个月,在安慰剂联合内分泌治疗组的 280例患者中位暴露时间为9.33个月。
在来罗西利(150mg, 每日2次)联合内分泌治疗用于局部晚期或转移性乳 腺癌治疗中最常见的不良反应(发生率≥10%)包括:中性粒细胞减少症(91.5%)、 白细胞减少症(88.3%)、贫血(45.0%)、COVID-19(38.1%) 、ALT 升高(30.9%)、 AST 升高(27%)、腹泻(25.4%)、血小板减少症(24.1%)、恶心(18.2%)、呕 吐(16.9%)、淋巴细胞减少症(16.6%)、γ-谷氨酰转移酶升高(13.7%)、血肌酐 升高(12.4%)、高甘油三酯血症(12.1%)、上呼吸道感染(11.7%)、低钾血症 (10.7)、乏力(10.7%)。发生率≥2%的严重程度在3级及以上的不良反应包括 中性粒细胞减少症(48.9%)、白细胞减少症(26.4%)、贫血(4.6%)、淋巴细胞减少症(4.5%)、血小板减少症(3.6%)、高甘油三酯血症(3.6%)、ALT升高(2.9%)。
罗西利联合内分泌的临床研究中报告的不良反应

特定不良反应描述
中性粒细胞减少症
在接受来罗西利150 mg BID 联合内分泌治疗组的307例受试者中,共281 例(91.5%)发生中性粒细胞计数降低。有135例(44.0%)患者发生3级中性粒 细胞减少症、15例(4.9%)患者发生4级中性粒细胞减少症。共2例(0.7%) 受试者发生了发热性中性粒细胞减少症。中性粒细胞细胞减少症首次发生的中位 时间是15天。3级及以上事件的中位持续时间为7.0天。无患者因中性粒细胞减 少症而导致来罗西利永久停药。
已知对来罗西利或本品任何成份过敏者禁用。
中性粒细胞减少症
建议在来罗西利治疗开始前、每个治疗周期开始前、前两个治疗周期的第15 天以及出现临床指征时进行血常规检查。在接受来罗西利治疗的患者中报告了中性粒细胞减少症。对于发生3级或4级中性粒细胞减少症的 患者,建议暂停给药或降低剂量,并进行密切监测。在接受 来罗西利治疗的患者中,发热性中性粒细胞减少症的发生率很低(0.7%)。应指 导患者向其医疗服务提供者报告任何一起发热事件。
与CYP3A4诱导剂联合使用
与 CYP3A4 强诱导剂同时使用可导致来罗西利暴露量降低,有降低疗效的风 险。因此,应避免来罗西利与 CYP3A4 强诱导剂合用。尚未开展来罗西利与 CYP3A4 中等诱导剂的体内相互作用研究,如合并使用CYP3A4 中等诱导剂,可 能会降低来罗西利的暴露量。
目前尚无已知的用于来罗西利药物过量的解毒剂。对来罗西利药物过量的治 疗应包括常规支持性疗法。
尚缺乏来罗西利在18岁以下儿童和青少年患者中的安全性和有效性数据。不推 荐18岁以下患者使用。在接受来罗西利(150 mg 每日两次)联合内分泌治疗的307例患者中,57 例(18.6%)为65岁及以上患者。尚未发现老年患者与年轻患者在来罗西利的安全性或有效性方面存在明显差异,无需根据年龄调整剂量。尚缺乏孕妇使用来罗西利的数据。为避免对发育中的胚胎或胎儿造成任何危 害风险,不建议孕妇使用来罗西利。尚未在人体或动物中进行相关研究以评价来罗西利对乳汁生成、是否存在于 母乳中或对母乳喂养婴儿的影响。尚不清楚来罗西利是否会分泌至人乳汁中。建 议哺乳期妇女在接受来罗西利治疗期间停止母乳喂养。
体外研究表明,来罗西利的主要代谢酶是CYP3A4 和 CYP2C8。来罗西利对 CYP1A2 、CYP2B6 和 CYP3A4 无明显诱导作用。临床上达到的来罗西利血浆浓度对人体药物代谢酶主要的CYP 亚型没有抑制作用。
与CYP3A4底物合用
与咪达唑仑2 mg 单独给药相比,健康受试者中来罗西利200 mg 每 日 2 次 与咪达唑仑合并给药后,血浆咪达唑仑的Cmax、AUCo-t和 AUCo--分别增加15.2%、 26.2%和27.7%。来罗西利与CYP3A4 底物药物同服无需调整剂量,但与窄治疗 窗的CYP3A4 底物药物联用时需谨慎。
与CYP3A4抑制剂合用
来罗西利是CYP3A4 的底物。与来罗西利单独给药相比,健康受试者中来罗 西利联合伊曲康唑给药后,血浆中来罗西利Cmax、AUCo-t和 AUCo- 分别增加大 约35.6%、40.4%和40.0%,来罗西利应谨慎与CYP3A4 强抑制剂合并使用。
尚未开展来罗西利与 CYP3A4 中等抑制剂的体内相互作用研究,如合并使 用 CYP3A4 中等抑制剂,可能会增加来罗西利的暴露量。
与CYP3A4诱导剂合用
来罗西利是CYP3A4 的底物。与单独给药相比,健康受试者中来罗西利和利 福平合并使用后,来罗西利的 Cmax、AUCo₀-24h、AUCo-t 和 AUCo- 分别降低大约 79.1%、80.3%、83.5%和81.8%。故临床实践中应避免来罗西利与CYP3A4 强诱 导剂合并使用。
尚未开展来罗西利与 CYP3A4 中等诱导剂的体内相互作用研究,如合并使 用 CYP3A4 中等诱导剂,可能会降低来罗西利的暴露量。
转运蛋白
根据体外试验结果,来罗西利是P-糖蛋白(P-gp) 和乳腺癌耐药蛋白(BCRP) 外排转运蛋白的底物。与单独给药相比,健康受试者中来罗西利和地高辛合并使 用后,地高辛的Cmax、AUCo-t 和 AUCo- 分别降低大约3.6%、9.5%和7.1%;与 单独给药相比,健康受试者中来罗西利和瑞舒伐他汀合并使用后,瑞舒伐他汀的 Cmax和 AUCo-t分别降低大约1.9%和0.1%,AUCo- 增加大约1.8%。来罗西利对 地高辛或瑞舒伐他汀的药代动力学没有影响。
体外研究显示来罗西利是一种有机阳离子转运蛋白(OCT)1 、OCT2 、 多药 及毒素外排转运蛋白 (MATE)1 和 MATE2-K 膜摄取转运蛋白抑制剂,合并使 用这些转运蛋白底物的药物时可能增加它们的暴露量。
Quotient Sciences-Philadelphia,LLC
盐酸来罗西利是一种细胞周期蛋白依赖性激酶4和6 (CDK4 和 CDK6) 的 抑制剂。CDK4/6 通过与D-周期蛋白结合被激活。周期蛋白D1 和 CDK4/6 可促 进视网膜母细胞瘤蛋白(Rb) 磷酸化、细胞周期进展和细胞增殖。在体外,来罗 西利可抑制CDK4/6 依赖性肿瘤细胞系(包括乳腺癌和黑色素瘤等)的Rb 的磷 酸化,阻滞CDK4/6 依赖性细胞从G1 期进入S 期,抑制细胞增值。
遗传毒性
盐酸来罗西利的 Ames 试验、体外人淋巴细胞染色体畸变试验结果为阴性, 小鼠体内骨髓微核试验结果为阳性。
生殖毒性
盐酸来罗西利未进行生育力试验,在犬13周重复给药毒性试验中,本品经 口给药可引起雄性动物睾丸萎缩和附睾精子数量减少。
大鼠胚胎-胎仔发育毒性试验中,妊娠大鼠于器官发生期(妊娠第6~17天) 经口给予盐酸来罗西利1、10、30 mg/kg/天,未见母体毒性;≥10mg/kg/ 天 ( 按 AUC 计,约为人临床推荐剂量300 mg/天的21倍)剂量下可见胎仔体重、身长, 骨骼发育迟缓(胸骨数降低、胸骨骨化率降低,30 mg/kg/天还可见骶尾骨数降低), 30 mg/kg/天剂量可见子宫连胎重降低、尾长降低、胎仔骨骼畸形率升高(胸椎分 裂)、骨骼变异率升高(短肋、胸椎哑铃型骨化/左侧单侧骨化/右侧单侧骨化)等。
兔胚胎-胎仔发育毒性剂量探索试验中,妊娠兔于器官发生期(妊娠第6~19 天)经口给予盐酸来罗西利30、60、130 mg/kg/天,130 mg/kg/ 天剂量下可见明 显母体毒性和胚胎-胎仔发育毒性;母体毒性包括死亡、摄食量和体重降低;胚胎
-胎仔发育毒性包括活胎数和活胎率降低、着床后丢失率升高、活胎仔减少、吸收 胎数和吸收胎率升高(总、着床前、着床后吸收胎数和吸收胎率均升高),并可 见胸骨发育迟缓,未见对胎仔外观、内脏等影响,但由于该剂量下活胎仔数量较 少,本品对胎仔外观、内脏和骨骼的观察结果仅供参考。60mg/kg 剂量下可见活 胎仔体重降低、雌性胎仔身长降低。未开展兔正式胚胎-胎仔发育毒性试验。
盐酸来罗西利可透过大鼠胎盘屏障。
致癌性
盐酸来罗西利尚未开展致癌性试验。
GB491-004 研究 (LEONARDA-1)
一项双盲、随机、对照、II 期临床试验 (GB491-004 研究)评价了来罗西利 联合氟维司群对比安慰剂联合氟维司群治疗既往接受过内分泌治疗并出现疾病 进展的HR 阳性、HER2 阴性的局部晚期或转移性乳腺癌的安全性和有效性。入 组的患者符合以下条件:病理检测确诊为 HR 阳性、HER2 阴性的乳腺癌患者; 既往接受过内分泌治疗并出现影像学疾病进展;患者在复发/转移阶段允许接受 不超过一线的化学治疗。
研究共入组275例患者,按照1:1的比例随机接受来罗西利或安慰剂联合氟 维司群治疗,其中来罗西利150mg, 每日2次,口服,连续服用28天为一个治 疗周期;氟维司群500 mg, 分别在第1个周期的第1天和第15天以及之后每个 周期的第1天通过肌肉注射给药,28天为一个治疗周期。随机分层因素为基线 疾病性质(内脏转移vs 骨病灶为唯一转移vs其他)、绝经状态(绝经前/围绝经 期女性或男性 vs 绝经后)以及既往内分泌治疗失败线数(一线vs 二线)。入组 的绝经前/围绝经期女性或男性患者同时使用促黄体激素释放激素(LHRH) 类 似 物进行治疗。研究治疗直至出现疾病进展、毒性不可耐受、撤回知情同意书或研 究者判断必须终止用药。研究的主要有效性终点为研究者评估的无进展生存期 (PFS), 次要终点包括盲态独立中心阅片(BICR) 评估的PFS、总生存期(OS)、客观缓解率 (ORR) 、 临床获益率 (CBR) 等 。
随机的275例患者全部纳入全分析集 (FAS) 。 基于 FAS, 患者的中位年龄 为54岁(范围:29~80岁),56.7%的患者为绝经后状态,43.3%的患者为绝经前/围绝经期女性或男性,87.3%的患者有可测量病灶,63.3%的患者有内脏转移, 36.7%的患者无内脏转移,仅14.9%的患者有单纯骨转移,25.5%的患者存在原发 内分泌治疗耐药(在接受辅助内分泌治疗时间2年内出现疾病进展,或者在复发 /转移期接受一线内分泌治疗的6个月内发生疾病进展),大多数患者发生继发内 分泌治疗耐药,29.1%的患者既往复发/转移期接受一线化疗。两组基线特征总体 均衡可比。
该研究达到了改善 PFS 的主要终点。来罗西利联合氟维司群显著延长了患 者的PFS (风险比[HR]为0.451 [95% CI:0.311,0.656]), 中位PFS 为11.07个 月,安慰剂联合氟维司群的中位PFS 为5.49个月,p<0.0001。这些结果显示,与 安慰剂联合氟维司群相比,来罗西利联合氟维司群将患者疾病进展或死亡的风险 降低54.9%,且使中位PFS 延长5.58个月。经盲态独立中心阅片 (BICR) 评估 的 PFS 与研究者评估的PFS 结论一致(HR 为0.353)。来罗西利联合氟维司群明 显提高了ORR 和 CBR; 至数据截止时OS 数据尚不成熟。
GB491-008 研究 (LEONARDA-2)
一项双盲、随机、对照、II 期临床试验 (GB491-008 研究)评价了来罗西利 联合来曲唑对比安慰剂联合来曲唑治疗既往未经过系统性抗肿瘤治疗的 HR+/HER2-局部晚期或转移性乳腺癌患者的安全性和有效性。入组的患者符合以 下条件:;病理检测确诊为HR 阳性、HER2 阴性、不适合以治愈为目的的手术切 除或放射治疗的局部晚期或转移性乳腺癌患者;既往未曾接受过任何针对局部晚 期或转移性乳腺癌的系统性抗肿瘤治疗。
研究共入组274例患者,按照1:1的比例随机接受来罗西利或安慰剂联合来 曲唑治疗,其中来罗西利150mg, 每日2次,口服;来曲唑2.5mg, 每日 一 次, 口服,连续服用28天为一个治疗周期。随机分层因素为基线疾病性质(内脏转 移vs.骨病灶为唯一转移vs.其他),绝经状态(绝经前/围绝经期女性或男性vs.绝 经后)及既往接受新辅助/辅助抗肿瘤治疗情况(接受过内分泌治疗vs.未接受过 内分泌治疗)。入组的绝经前/围绝经期女性或男性患者同时使用促黄体激素释放 激素 (LHRH) 类似物进行治疗。研究治疗直至出现疾病进展、出现不可接受的毒性、撤回知情同意或失访、研究者要求终止治疗或研究结束,以先发生者为准。 研究的主要有效性终点为研究者评估的无进展生存期(PFS), 次要终点包括盲态 独立中心阅片 (BICR) 评估的PFS 、总生存期 (OS) 、 客观缓解率 (ORR) 、 临 床获益率 (CBR) 、 疾病控制率 (DCR) 以及客观缓解持续时间 (DOR) 等。
随机的274例患者全部纳入全分析集 (FAS) 。 基于FAS, 患者的中位年龄 为56岁(范围:25~84岁),63.1%的患者为绝经后状态,36.9%的患者为绝经前 /围绝经期女性或男性,94.5%的患者有可测量病灶,58.8%的患者有内脏转移, 6.9%的患者有单纯骨转移,既往接受过新辅助/辅助内分泌治疗的比例为29.6%, De-novo 的比例为43.8%,肿瘤病灶部位数目≥3个的比例为62.8%。两组基线 特征总体均衡可比。
该研究达到了改善 PFS 的主要终点。来罗西利联合来曲唑显著延长了患者 的 PFS (风险比[HR]为0.465[95%CI:0.292,0.740]), 中 位PFS 尚未达到(95% CI:NR,NR), 安慰剂联合来曲唑的中位PFS 为16.56个月(95% CI:12.94,NR),p=0.0005 。 这些结果显示,与安慰剂联合来曲唑相比,来罗西利联合来曲 唑的疾病进展或死亡风险降低53.5%。经盲态独立中心阅片(BICR) 评估的PFS 与研究者评估的PFS 结论一致 (HR 为0.451)。来罗西利联合来曲唑明显提高了 ORR 和 CBR ;至数据截止时OS 数据尚不成熟。
在晚期乳腺癌患者中来罗西利联合氟维司群给药的药代动力学特征显示 (Ib/II 期研究G1T38-02), 在200~650 mg 每日1次以及100~250 mg 每 日 2 次 的剂量范围内,来罗西利暴露量 (Cmax和 AUC) 的增加与剂量大致成线性比例 关 系 。
吸收
来罗西利150 mg 每日2次给药达到稳态后,患者体内的达峰时间 (Tmax) 中位值(最小值-最大值)为5h(2~7h), 稳态峰浓度几何平均值(几何 CV) 为25.4 ng/mL(29.7%), 稳态谷浓度几何平均值(CV%) 为13.9ng/mL(40.8%) 。 在每日2次给药情况下,来罗西利暴露量的蓄积比约为2倍。
食物影响
健康受试者高脂餐后单次给予来罗西利200mg 后,来罗西利的Cmax、AUCo- t 和 AUCo--较空腹状态下分别升高了39.0%、30.1%和28.7%,结合来罗西利临床用药的安全性和暴露量数据,推荐本品与餐同服给药。
分布
体外血浆蛋白结合率研究结果表明,来罗西利在5 μM 浓度下与人血浆蛋白 结合率为87.2%。来罗西利在人的全血和血浆分配比为0.83。
代谢
体外研究表明,CYP3A4 和 CYP2C8 是来罗西利人肝微粒体代谢产物生成的 主要途径。6例健康男性受试者单次口服150 mg [¹⁴C]来罗西利后,除原形外, 共发现10个主要代谢产物,其中I 相代谢产物9个,Ⅱ相代谢产物1个。来罗 西利在人体内的主要代谢途径为氧化、 N-去异丙基和葡萄糖醛酸结合。
消除
乳腺癌患者单次口服150 mg 来罗西利,在患者体内的消除半衰期几何平均 值(CV%) 为21.9h(22.8%), 表观清除率几何平均值(CV%) 为622 L/h(32.5%)。
排泄
6例健康男性受试者单次口服150 mg [¹⁴C]来罗西利后,尿粪中放射性物质 的平均总回收率约100%,其中粪便排泄约占给药剂量的95.0%,尿液排泄约占 给药剂量的6.3%。
特殊人群药代动力学
年龄、体重和种族
群体药代动力学分析(年龄范围25~83岁;体重范围36.5~157 kg; 种族:
283例亚洲人、45例白种人、1例黑人)显示,年龄、体重和种族对来罗西利的 暴露量无影响。
肝功能不全
群体药代动力学分析显示,轻度肝功能损伤对来罗西利暴露量的影响无明显 临床意义。中度或重度肝功能损伤患者使用来罗西利的安全性和有效性尚不明确。
肾功能不全
群体药代动力学分析(181例肾功能正常,125例轻度肾功能损伤,21例中 度肾功能损伤),肾功能相关指标(如肌酐、肌酐清除率)对来罗西利的暴露量 没有明显影响。尚无本品在重度肾功能损伤患者相关研究及数据。
片剂
50 mg(按C26H34N8O计)
带防儿童开启密封盖的高密度聚乙烯 (HDPE) 瓶包装, 42片/瓶,1瓶/盒。
密封,不超过30℃保存。 请将本品放在儿童不能接触的地方。
24个月