安柏尼说明书
Unecritinib Fumarate Capsules
富马酸安奈克替尼
化学名称:(R)-N-[3-[1-(2,6-二氯-3-氟苯基)乙氧基]-5-[1-(哌啶-4-基)-1H-吡唑-4-基]吡啶2-基]乙酰胺富马酸盐
化学结构式:

分子式:C23H24Cl2FN5O2·C4H4O4
分子量:608.45
辅料:微晶纤维素、无水磷酸氢钙、交联羧甲基纤维素钠、二氧化硅、氢化蓖麻油、羟丙甲纤维素空心胶囊。
本品内容物为白色或类白色粉末。
非小细胞肺癌(NSCLC)
本品适用于 ROS1 阳性的局部晚期或转移性非小细胞肺癌(NSCLC)成人患者。
患者选择
本品必须在有使用经验的医疗机构中并在特定的专业技术人员指导下使用。服用本品前,必须通过准确及经充分验证的检测方法进行 ROS1 突变检测,确认为 ROS1 阳性的 NSCLC 患者方可接受本品治疗。
推荐剂量
富马酸安奈克替尼胶囊的推荐剂量为 300mg 空腹或餐后口服,每日两次,直至疾病进展或患者无法耐受。
胶囊应整粒吞服。用药期间若漏服一剂富马酸安奈克替尼胶囊,则补服漏服剂量的药物,除非距下次服药时间短于 6 小时。如果在服药后呕吐,则在正常时间服用下一剂药物。
剂量调整
应注意早期识别药物不良反应并及早给予标准的支持性治疗措施。根据患者个体的安全性和耐受性,可暂停用药或减量。推荐根据 NCI-CTCAE 5.0 按如下减少剂量方法进行调整:
第一次减少剂量:口服,250mg,每日两次;
第二次减少剂量:口服,200mg,每日两次;
注:如果口服,200mg,每日两次仍无法耐受,则永久停服富马酸安奈克替尼胶囊。
发生不良反应时富马酸安奈克替尼胶囊的剂量减少指南参见表 1、表 2 和表 3。
血液学毒性
表 1. 富马酸安奈克替尼胶囊剂量调整——血液学毒性 a

非血液学毒性
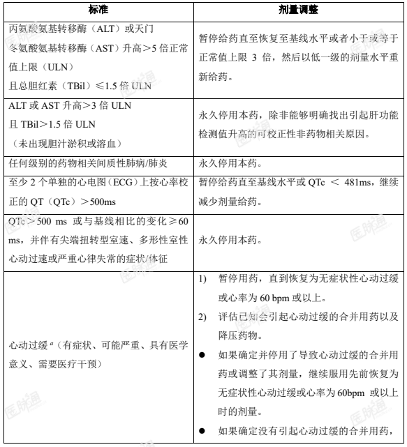
表 2. 富马酸安奈克替尼胶囊剂量调整——非血液学毒性

表 3. 富马酸安奈克替尼胶囊剂量调整——部分特定不良反应


特殊人群
肝功能不全
目前尚无本品对肝功能不全患者的研究数据。轻中度肝功能不全患者须在医师指导下慎用本品,重度肝功能不全患者禁用。
肾功能不全
目前尚无本品对肾功能不全患者的研究数据。轻中度肾功能不全患者须在医师指导下慎用本品,重度肾功能不全患者禁用。
儿童
尚未对本品用于儿童和青少年(<18 岁)的安全性和有效性进行研究。
老年人
年龄≥65 岁的患者接受本品治疗无需调整剂量。
本说明书描述了在临床试验中观察到的,可能是由富马酸安奈克替尼引起的不良反应的发生率。由于临床试验是在各种不同条件下进行的,在一个临床试验中观察到的不良反应的发生率不能与另一个临床试验观察到的不良反应发生率直接比较,也可能不能反映临床实践中的实际发生率。
安奈克替尼的安全性数据来自于3项临床研究的安全性数据汇总,总计有318例晚期肿瘤患者接受了本品的治疗,其中有304例患者暴露于≥300mg(每天两次)剂量水平(有10例接受了350mg每天两次的剂量),本说明书中将列出大于推荐剂量的安全性数据(≥300mg每天两次)。
常见的(≥5%)不良反应为胃肠系统疾病(呕吐57.9%、腹泻37.2%、恶心33.6%、便秘30.6%、腹痛7.9%)、代谢及营养类疾病(低白蛋白血症21.7%、食欲减退18.4%、高甘油三酯血症7.9%、低钙血症6.6%、高胆固醇血症5.6%)、心脏器官疾病(窦性心动过缓32.2%)、贫血23.7%、水肿20.7%、视觉异常16.8%、疲劳17.4%、味觉障碍10.5%、头晕10.2%。31.25%的患者因不良事件而暂停用药,较常见(发生率≥3%)导致暂停用药的不良事件包括:中性粒细胞计数降低14.14%、白细胞计数降低7.24%和窦性心动过缓3.29%。8.22%的患者因不良事件而永久停药,无发生率≥1%导致永久停药的不良事件。
在关键研究(TQ-B3101-II-01)治疗ROS1阳性非小细胞肺癌患者中(N=113),发生率≥5%的所有级别不良反应及发生率≥2%的≥3级不良反应详见表4。
表 4. 富马酸安奈克替尼常见不良反应汇总表






特定不良反应描述
消化道毒性
接受本品治疗的患者可发生腹泻、呕吐和恶心等消化道毒性。在关键研究(TQ-B3101-II01)113例患者中有63.72%的患者(72例)出现了呕吐,发生中位时间为1.0天,中位持续时间4.0天;有44.25%的患者(50例)出现了腹泻,发生中位时间为2.0天,中位持续时间2.0天;有38.05%的患者(43例)出现了恶心,发生中位时间为1.0天,中位持续时间7.0天;有31.86%的患者(36例)出现了便秘,发生中位时间为6.0天,中位持续时间11.0天;没有患者发生≥3级以上消化道毒性。
肝毒性
接受本品治疗的患者可发生丙氨酸氨基转移酶升高、天冬氨酸氨基转移酶升高、γ-谷氨酰转移酶升高等肝毒性。关键研究(TQ-B3101-II-01)113例患者中有75.2 %的患者(85例)出现了天门冬氨酸氨基转移酶升高,发生中位时间为26.0天,中位持续时间65.5天,其中7.1%的患者(10例)为≥3级;有73.5的患者(83例)出现了丙氨酸氨基转移酶升高,发生中位时间为27.0天,中位持续时间57.0天,其中3.5 %的患者(4例)为≥3级;有15.9%的患者(18例)出现了γ-谷氨酰转移酶升高,发生中位时间为26.5天,中位持续时间87.0天,其中1.8%的患者(2例)为≥3级;0.9%的患者(1例)因此中止用药。
窦性心动过缓
接受本品治疗的患者可发生窦性心动过缓。关键研究(TQ-B3101-II-01)113例患者中有54.0%的患者(61例)出现了窦性心动过缓,其中没有患者为≥3级。
QT间期延长
接受本品治疗的患者可发生QT间期延长。关键研究(TQ-B3101-II-01)113例患者中有15.0%的患者(17例)出现了QT间期延长,其中5.3%的患者(6例)为≥3级。
视觉异常
接受本品治疗的患者可发生视觉损害、视物模糊、玻璃体飞蛾症等视觉异常。关键研究(TQ-B3101-II-01)113 例患者中有 16.8%的患者(19 例)出现了视觉异常,其中没有患者为≥3 级。
中性粒细胞减少症和白细胞减少症
关键研究(TQ-B3101-II-01)113 例患者中有 57.5%(65 例)患者出现了中性粒细胞计数降低,发生中位时间为 117.6 天,其中 28.3%(32 例)的患者为≥3 级;有 0.9%(1 例)患者出现了发热性中性粒细胞减少症;有 54.0%(61 例)患者出现了白细胞计数降低,发生中位时间为 117.1 天,其中 28.3%的患者(32 例)为≥3 级;无患者因此中止用药。
间质性肺炎
关键研究(TQ-B3101-II-01)113 例患者中有 1.8%的患者(2 例)出现了发生了间质性肺炎,严重程度均为 1 级。
1 对富马酸安奈克替尼或制剂中任何成份过敏者禁用。
2 妊娠、哺乳期妇女禁用本品。
3 重度肝肾功能不全患者禁用。
本品必须在有抗肿瘤药物使用经验医生的指导下服用,对可能出现的并发症必须具有明确的诊断和适当处理的设施与条件。
ROS1 阳性情况的评估
对患者是否为 ROS1 阳性进行评估时,必须选择经充分验证且可靠的方法,避免出现假阴性或假阳性结果。
胃肠道不良反应
接受本品治疗的患者,可能会发生严重的胃肠道不良反应。患者在服药前无需使用预防性止吐药。建议发生3级及以上胃肠道不良反应的患者及时就医,并在医生的指导下接受标准监测和止泻、止吐及补液等支持治疗。发生严重和/或腹泻的患者应监测电解质水平,并根据患者脱水情况考虑补液。发生胃肠道不良反应时,应基于严重程度,对本品进行剂量调整(参照表2和表3)。
肝毒性
接受本品治疗的患者,可能会发生药物诱导的肝毒性。本品应尽量避免与其他已知可影响肝酶代谢的药物(例如,阿扎那韦、克拉霉素、茚地那韦、伊曲康唑、酮康唑等CYP3A4强抑制剂,和卡马西平、苯巴比妥、苯妥英钠、利福平、利福布汀等CYP3A4强诱导剂)联用。患者在开始治疗前应进行肝功能检查(包括ALT、AST和总胆红素),治疗期间应至少每月进行一次肝功能监测,出现转氨酶和/或胆红素升高的患者应在医师的指导下调整监测频率,并及时给予对症治疗。发生肝毒性的患者,应基于转氨酶和胆红素升高的程度,对本品进行剂量调整(参照表2和表3)。
心动过缓
接受本品治疗的患者,可能会出现心动过缓。应尽量避免与其他已知可引起心动过缓的药物(如β-受体阻滞剂、维拉帕米和地尔硫卓之类的非二氢吡啶类钙通道阻滞剂、可乐定和地高辛)同时使用。治疗期间,应定期监测心率和血压。如果出现心动过缓,应评估已知会引起心动过缓的合并用药,对本品进行剂量调整(参照表2和表3)。
QT 间期延长
接受本品治疗的患者,可能会出现 QTc 间期延长,可导致室性心动过速或猝死的风险增加。先天性长 QT 综合征患者应避免使用本品。对于充血性心力衰竭、缓慢性心律失常和电解质异常患者,以及正在服用抗心律失常药物或其它已知可致 QT 间期延长药物的患者,使用本品治疗时应定期监测心电图、电解质和肾功能。服用本品时,应尽可能在第一次给药前密切监测心电图和电解质(如:血钙、镁、钾),并建议定期监测心电图和电解质,尤其是在开始治疗时出现呕吐、腹泻、脱水或肾功能损害情况时。治疗期间,出现 QTc 间期延长时,应对本品进行剂量调整(参照表 2 和表 3)。
视觉异常
接受本品治疗的患者,可能会发生视觉损害、视物模糊等视觉异常。新发视觉异常应在医师的指导下进行眼科评估,包括但不限于最佳矫正视力、视网膜照相、眼底检查、光学相干断层扫描等。尚无足够的信息评估严重视力疾病者使用本品的风险。若视觉异常持续出现或加重,患者应于眼科就诊检查,并根据严重程度进行本品的剂量调整(参照表 2 和表 3)。
间质性肺病(ILD)/非感染性肺炎
接受本品治疗的期间,若患者出现提示 ILD/非感染性肺炎的肺部症状急性发作和/或不明原因加重(例如,呼吸困难,可伴有咳嗽和低热,X 线胸片示弥漫阴影,低氧血症)时,应立即就医,并监测肺部症状。如果怀疑为 ILD/非感染性肺炎,应暂停本品的治疗,并根据症状体征考虑吸氧、抗炎和抗生素等支持对症治疗。一旦确诊为 ILD/非感染性肺炎,应永久停用本品。
对驾驶和操作机械能力的影响
本品对驾驶和操作机械的能力具有轻微影响。在服用本品期间,驾驶或操作机械时应谨慎,因为患者可能会出现有症状的心动过缓(如头晕、低血压)或视觉障碍或疲劳等。
在 I 期临床研究期间,有 10 例患者每日服用两次富马酸安奈克替尼 350mg,发生 3 级以上不良反应的频率和严重程度增加,并降低剂量。若发生药物过量时,对患者进行密切监测,并根据临床需要给予合理治疗处理本品药物过量的方法包括一般的支持性措施。尚无治疗本品过量的特效解毒剂。
18 周岁以下患者使用本品的有效性和安全性尚不明确。本品临床研究中,在 300 mg 每天给药两次的剂量水平以上的 304 例患者中,有 56 例(18.42%)患者的年龄≥65 周岁,该群体的不良反应发生情况与整体人群情况相似。目前的临床研究数据表明,老年患者在医师的指导下使用时,无需调整起始剂量。服用本品后,基于动物研究结果和克唑替尼胶囊的作用机制,妊娠妇女服用可能会给胎儿带来伤害。目前尚无妊娠期间使用本品的数据,妊娠妇女服用可能会导致胚胎毒性和胎仔毒性。在动物生殖研究中,妊娠大鼠在器官形成期间口服克唑替尼(暴露量与人类最大推荐剂量时预计的暴露量相近)后导致了胚胎毒性和胎仔毒性。应告知妊娠妇女本品对胎儿的潜在风险。风险总结 尚无关于母乳中是否存在安奈克替尼或克唑替尼、对母乳喂养儿童或乳汁生成的影响的信息。由于母乳喂养儿童可能会出现不良反应,因此建议女性在接受本品治疗期间及最后一次给药后 45 天内不要进行母乳喂养。
安奈克替尼主要在肠中发生水解,在肝中也可以发生催化,转化成克唑替尼,主要由CES2催化,CES1也参与了安奈克替尼的催化。安奈克替尼对CYP1A2、CYP2B6、CYP2C8、CYP2C9、和CYP2D6基本无抑制作用,对CYP2C19、CYP3A4(咪达唑仑 1-羟化反应)和CYP3A4(睾酮 6β-羟化反应)存在较弱的抑制。安奈克替尼对CYP1A2、CYP2B6和CYP3A4 酶没有诱导作用。
其他药物对本品的影响
CYP3A 抑制剂
与 CYP3A 强抑制剂合用会导致克唑替尼血浆浓度升高,这可能会增加本品的不良反应风险。避免合并使用下列 CYP3A 强抑制剂(包括但不仅限于):克拉霉素、印地那韦、伊曲康唑、酮康唑、奈法唑酮、奈非那韦、利托那韦、沙奎那韦、醋竹桃霉素、伏立康唑、西柚或西柚汁。应谨慎与 CYP3A 抑制剂合并用药。
CYP3A 强诱导剂
与 CYP3A 强诱导剂合用会导致克唑替尼血浆浓度降低,这可能会减弱本品的疗效。避免合并使用下列 CYP3A 强诱导剂(包括但不仅限于):卡马西平、苯巴比妥、苯妥英钠、利福平、利福布丁和圣约翰草。
本品对其他药物的影响
CYP3A 底物
与本品合用会导致 CYP3A 底物的血浆浓度升高,这可能会增加这些底物的不良反应风险。避免合并使用本品与 CYP3A 底物(包括但不限于阿芬太尼、环孢霉素、双氢麦角胺、麦角胺、芬太尼、匹莫齐特、奎尼丁、西罗莫司和他克莫司),因为极小的浓度变化可能导致严重不良反应。
正大天晴药业集团南京顺欣制药有限公司
86901523002840;86901523002833
作用机制
参见【药理毒理】相关内容。
药效学
本品选择性地抑制 ROS1、ALK、C-Met 阳性肿瘤细胞的体外增殖。根据流式细胞仪检测结果,本品可诱导细胞周期阻滞在 G1 期(药物作用至少 24 h),并诱导其凋亡。根据 Western blot 法,本品能够抑制 ALK 信号通路,抑制 ROS1、 ALK 及其下游 AKT 和 ERK1/2 的磷酸化水平。
本品尚未开展对 QT 间期延长风险的临床研究。
遗传药理学
尚无本品的相关数据。
药理作用
安奈克替尼是一种前体药物,在体内可迅速水解成克唑替尼发挥药效作用。
克唑替尼是一种酪氨酸激酶受体抑制剂,包括 ALK、肝细胞生长因子受体(HGFR,c-Met)、ROS1(c-cos;)和 RON。易位可促使 ALK 基因引起致癌融合蛋白的表达。ALK 融合蛋白形成可引起基因表达和信号的激活和失调,进而促使表达这些蛋白的肿瘤细胞增殖和存活。克唑替尼在肿瘤细胞株中对 ALK、 ROS1 和 c-Met 在细胞水平检测的磷酸化具有浓度依赖性抑制作用,对表达棘皮动物微管相关类蛋白 4(EML4)或核仁磷酸蛋白(NPM)-ALK 融合蛋白或 c-Met 的异种移植荷瘤小鼠具有抗肿瘤活性。
遗传毒性
安奈克替尼 Ames 试验、中国仓鼠肺成纤维细胞染色体畸变试验、大鼠外周血微核试验结果均为阴性。
克唑替尼体外中国仓鼠卵巢细胞微核试验、人淋巴细胞染色体畸变试验和大鼠体内骨髓微核试验结果均为阳性,Ames 试验结果阴性。
生殖毒性
安奈克替尼尚未进行生殖毒性试验,生殖毒性信息主要参考克唑替尼。
克唑替尼未开展特定动物试验评价其对生育力的影响。大鼠重复给药毒性试验结果提示克唑替尼对人类生育力和生殖功能具有潜在损害作用。研究显示,大鼠持续给药 28 天,给药剂量为>50 mg/kg/天时(按 AUC 计算,大于推荐人临床用药剂量的 1.7 倍),雄性动物出现睾丸粗线期精母细胞退化。大鼠重复给药 3 天,500 mg/kg/天时(按体表面积计算,约为推荐人临床用药剂量 10 倍),雌性动物出现卵泡单细胞坏死。
妊娠大鼠和兔于器官发生期给予克唑替尼,大鼠在 ≥ 50 mg/kg/天剂量时(按 AUC 计算,约为推荐人临床用药剂量的 0.6 倍),出现着床后流产增加。大鼠在剂量达 200 mg/kg/天(按 AUC 计算,约为推荐人临床用药剂量的 2.7 倍)或兔剂量达 60 mg/kg/天(按 AUC 计算,约为推荐人临床用药剂量的 1.6 倍)时,可见胚胎体重降低,但未出现致畸作用。
致癌性
安奈克替尼尚未进行的致癌性试验,克唑替尼尚未进行致癌性试验。
ROS1 阳性非小细胞肺癌一关键研究 TQ-B3101-II-01
TQ-B3101-II-01 是一项多中心、开放、单臂的 II 期临床研究,入组患者为 ROS1 阳性且 EGFR 阴性,经组织学或细胞学证明诊断为局部晚期或转移性 NSCLC,既往接受过不超过 2 个化疗方案,且未接受过 ROS1 抑制剂治疗。
截止 2022 年 6 月 20 日,共 111 例经 NMPA 批准的 ROS1RT-PCR 试剂盒检测为 ROS1 融合阳性,口服剂量为 300 mg,每日两次,持续治疗直至出现疾病进展、无法耐受的毒性或主动撤回知情同意书。主要疗效指标为经独立评审委员会(IRC)根据实体瘤疗效评价标准(RECIST)1.1 版评估的客观缓解率(ORR),其他疗效结果指标包括研究者评估的 ORR、经确认的缓解持续时间(DOR)、无进展生存期(PFS)、疾病控制率(DCR)、总生存期(OS)和颅内缓解率(CNS-ORR)、颅内缓解持续时间(CNS-DOR)、颅内疾病进展时间(CNS-TTP)。
基线人口统计学和疾病特征为:中位年龄 52 岁(范围 28-76 岁), ≥ 65 岁患者占比 15.32%;其中男性 38.74%;均为亚裔人种;72.07% 的受试者从不吸烟,2.70% 正在吸烟,25.23% 已戒烟;28.83% 的患者 ECOG 评分为 0 分,71.17% 为 1 分;99.10% 的受试者为腺癌,0.90% 为其他病理类型;29.73% 的患者伴有脑转移,56.76% 的受试者为初治患者,43.24% 受试者既往接受过化疗。
表 5 汇总了 TQ-B3101-II-01 研究中纳入意向性分析集由独立评审委员会(IRC)评估的有效性数据。![]()


颅内缓解
针对存在脑转移的受试者,IRC 采用 RANO-BM 标准进行评估,11 例基线存在脑转移靶病灶,其中仅 2 例接受过颅内放疗,距离开始本研究治疗均已超过 1 年。IRC 评估的颅内客观缓解率(CNS-ORR)、中位颅内缓解持续时间(CNS-mDOR)和中位颅内疾病进展时间(CNS-mTTP)分别为 72.73%(95CI:39.03,93.98)、9.36 个月(95CI:7.39,26.12)和 17.25 个月(95CI:8.25,NE)。
吸收
晚期 ROS1 阳性的 NSCLC 患者单次口服 300 mg 的安奈克替尼后,血浆中安奈克替尼中位达峰时间 Tmax为 0.98 h,峰浓度 Cmax为 56.4 μg/L,AUC0-24 h为 86.4 μg/L*h。克唑替尼的中位 Tmax为 3.98 h;Cmax为 118.99 μg/L,AUC0-24 h为 798.3 μg/L*h。300 mg 每天两次连续给药 28 天后,安奈克替尼的 AUC0-tau为 79.4 μg/L*h、Cmax,ss为 52.35 μg/L、Cmin,ss为 0.25 μg/L,克唑替尼的 AUC0-tau为 4097.8 μg/L*h、Cmax,ss为 441.27 μg/L、Cmin,ss为 311.00 μg/L,克唑替尼在体内有一定程度的蓄积。
食物的影响
健康受试者接受高脂膳食可使安奈克替尼的 AUC0-144 h降低约 60%,Cmax降低约 81%,克唑替尼的 AUC0-144 h降低约 33%,Cmax降低约 27%。
分布
安奈克替尼空腹单次给药后,几何平均表观分布容积(Vd/F)为 4194L,克唑替尼的几何平均 Vd/F 为 5658L。人血浆蛋白结合率为 96.4%,无浓度依赖性。
清除
单次给予安奈克替尼 100 mg 和 200 mg 后,在晚期实体瘤患者体内平均血浆消除半衰期为 1.63-4.12 h;克唑替尼的血浆消除半衰期为 61.26-70.30 h。安奈克替尼 300 mg 每日两次给药后,克唑替尼在稳态时平均表观清除率(CL/F)(88L/h),低于单剂量 300 mg 口服给药后的(123L/h)。
代谢
安奈克替尼体内消除较快,在血浆中主要以克唑替尼的形式存在。在人重组 CES1b、CES1c、CES2 和 AADAC 酶孵化后,剩余率分别为 86.5%、66.6%、7.64% 和 94.4%,提示安奈克替尼可在肝和肠中发生水解代谢,主要由 CES2 催化,CES1 也参与其催化。
排泄
安奈克替尼在人体内主要转化为克唑替尼,据文献报道健康受试者在单剂量口服 250 mg 放射性标记克唑替尼后,在其粪便和尿液中分别回收到给药剂量的 63% (53% 为克唑替尼原型)和 22%(2.3% 为克唑替尼原型)。
胶囊剂
0.125g(按C₂₃H₂₄Cl₂FN₅O₂计);0.1g(按C₂₃H₂₄Cl₂FN₅O₂计)
聚酰胺/铝/聚氯乙烯冷冲压成型固体药用复合硬片、药用铝箔。 0.1g 规格:7 粒/板,2 板/盒、3 板/盒、4 板/盒、6 板/盒、8 板/盒; 0.125g 规格:7 粒/板,2 板/盒、4 板/盒、6 板/盒。
遮光,密封,不超过 25℃保存。 请将本品放在儿童不能接触的地方。
5860(0.1g)
12个月
国药准字H20240010;国药准字H20240011